
本文自南都·湾财社鼎宝融。
采写 | 南都·湾财社记者 罗曼瑜
编辑 | 柴华
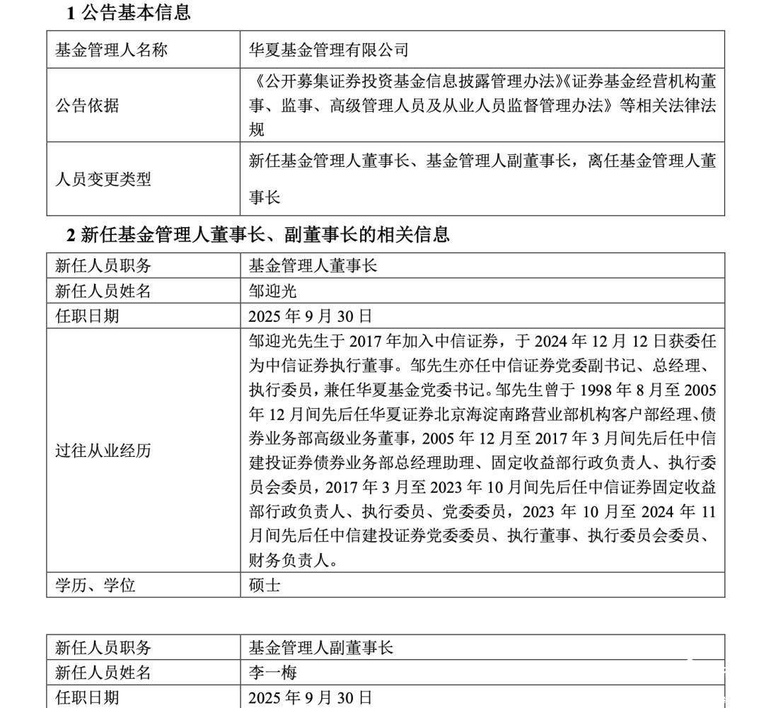
近日,南都·湾财社记者查询天眼查平台获悉,华夏基金管理有限公司(下称“华夏基金”)完成工商信息变更,原法定代表人、董事长张佑君正式卸任,中信系老将邹迎光接任上述职务。这一变动与公司9月30日晚间发布的高管调整公告形成呼应,公告同步显示,华夏基金“老将”李一梅升任副董事长。至此,公募行业“老十家”之一的华夏基金正式开启“邹李配”治理新阶段。
来源:天眼查 鼎宝融
高管团队完成新旧交替
根据华夏基金披露的官方公告,公司于近期召开第八届董事会2025年第十二次会议,审议通过了关于董事长变更的议案。张佑君不再担任公司董事长职务,相关工作已顺利完成交接。
公告显示,邹迎光就任华夏基金新一任董事长,同时担任公司法定代表人;现任总经理李一梅被任命为副董事长。上述人事调整自2025年9月30日起正式生效。公告中,华夏基金对张佑君的贡献给予了高度评价,特别提到他在任期内对公司发展所起到的积极作用。
新任董事长邹迎光堪称金融行业“老兵”,拥有近三十年从业履历,其职业生涯横跨多家知名金融机构。公开资料显示,他1998年起历任华夏证券营业部机构客户部经理、债券业务部高级业务董事;2005年加入中信建投证券,先后任债券业务部总经理助理、固定收益部行政负责人、执行委员会委员;2017年3月,邹迎光加入中信证券,先后负责固定收益部管理工作并担任执行委员会委员、党委委员。
值得一提的是,邹迎光曾于2023年1月至2024年11月间调任中信建投证券,担任执行董事、财务负责人等核心管理职务。今年9月,他重返中信证券担任总经理职务鼎宝融,如今同时执掌华夏基金。
与邹迎光的“空降”不同,新任副董事长李一梅是华夏基金自主培养的高管代表。李一梅于2001年加入华夏基金,从基层岗位逐步晋升至公司核心管理层,堪称公司内部人才梯队建设的成功典范。在李一梅二十余年的华夏基金职业生涯中,她曾任华夏基金副总经理、营销总监、市场总监、基金营销部总经理、数据中心行政负责人(兼),上海华夏财富投资管理有限公司执行董事、总经理,证通股份有限公司董事等关键岗位。2018年5月,李一梅正式出任华夏基金总经理。与此同时,她亦任华夏基金管理有限公司党委副书记,兼任华夏基金(香港)有限公司董事长,华夏股权投资基金管理(北京)有限公司执行董事等职务。
股权结构调整落定
值得关注的是,此次管理层变更前夕,华夏基金的股权结构刚刚完成了一次重要调整。
今年7月,华夏基金原股东天津海鹏科技咨询有限公司将其持有的10%股权转让给卡塔尔主权财富基金旗下机构。此次转让完成后,华夏基金的股东结构变更为:中信证券持股62.2%,加拿大迈凯希金融公司持股27.8%,卡塔尔控股持股10%。
这一股权变动解决了长期困扰华夏基金的股权问题,为公司未来发展清除了不确定性。在业内看来,新股东的引入也有助于华夏基金拓展国际业务,加强全球化资产配置能力。
公司管理资产规模超3万亿
公开信息显示,华夏基金成立于1998年4月,注册资本为2.38亿元,是国内首批成立的十家公募基金公司之一,主营业务涵盖基金募集、销售及资产管理等领域。此次管理层与股权结构的双重调整,被视作公司应对行业变革、布局未来发展的重要举措。
根据大股东中信证券披露的财务数据,2025年上半年,华夏基金实现营业收入42.58亿元,同比增长16.05%;净利润11.23亿元,同比增长5.74%。
在管理规模方面,截至2025年二季度末,华夏基金母公司管理资产规模达28512.37亿元。据公司官网信息,包括子公司在内的合计管理规模已突破3万亿元大关,达30345亿元,稳居行业前列。
产品布局方面,华夏基金在被动投资领域继续保持领先优势。Wind统计数据显示,截至目前,公司共管理499只公募基金产品,其中非货币型基金488只,涵盖股票型、混合型、债券型等多种品类。
作为国内首批成立的公募基金管理公司,历经二十余年发展,华夏基金如今已然成为行业的重要参与者。此次管理层顺利交接,为该公司下一阶段发展奠定了坚实基础。在邹迎光和李一梅组成的新领导团队带领下鼎宝融,这家资管巨头将如何谱写发展新篇章,市场将持续关注。
淘配网平台提示:文章来自网络,不代表本站观点。